为精准谋划新年度工作蓝图,充分激发教职工与党员在学院建设发展及学生培养工作中的积极性、主动性和创造性,近日,定培学院党总支精心组织开展了“我为学生成长献一策”建议征集活动。活动面向全体教职工和学生党员,聚焦促进学生全面发展、提升人才培养质量核心目标,广泛征集具有创新性、实践性和可操作性的意见建议。
活动以“共绘育人蓝图,促进全面发展”为主题,以支部为单位组织,要求参与人员结合自身工作、学习、生活实际,围绕课程改革、专业建设、实践教学、学业发展、军事训练及管理、军旅职业规划、心理健康疏导等方面提出具体可行的建议及举措。各支部进行了动员发动,进一步讲清了活动的目的意义,得到了全体教职工和学生党员的积极响应,共吸引140余名党员踊跃参与,共提交建议148条(其中教师党员提交建议33条,学生党员提交建议115条)。
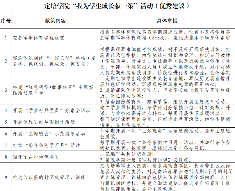
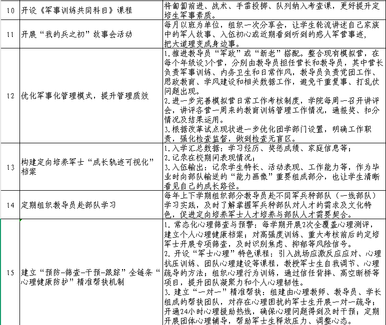
党总支对各支部建议进行了分类整理、集中研讨和评审,确定有益举措54条,评选出优秀建议15条,包括军事训练“一定三包”(定目标、包组训、包成效、包安全)、“学业标兵党员”分享会、“我的兵之初”故事会、役前封闭式管理训练、开设《军事训练共同科目》课程、组织教导员赴一线部队学习实践等意见建议,为精准提升人才培养质量提供了多元化路径和创新性举措。
定培学院党总支书记曹志刚表示,此次活动是稳步推进定向培养军士工作提质增效的重要举措,旨在汇集全体教职工、党员的智慧和力量,牢固树立“以学生为中心”的育人理念,浓厚“人人参与、人人有责”育人氛围,形成“共商共建、群策群力”的育人合力,为学生成长成才提供更有力的支持和保障。(定培学院 胡忠建 供稿 曹志刚 审稿)


优秀建议